Used to make various items (from customizedMedical treatmentThe increasing popularity of 3D printing technology from equipment to affordable housing has also spawned more demand for new 3D printing materials. To reduce the time required to discover these new materials, MIT researchers have developed a data-driven program that uses machine learning to optimize new 3D printing materials with multiple properties, such as toughness and compressive strength.

By simplifying material development, the system reduces costs and reduces the environmental impact by reducing the amount of chemical waste. Machine learning algorithms can also stimulate innovation by proposing unique chemical formulas that human intuition might miss.

Mike Foshey, a mechanical engineer and project manager of the Computer Science and Artificial Intelligence Laboratory (CSAIL) Computational Design and Manufacturing Group (CDFG), the co-lead author of the paper, said: “Material development is still largely a manual process. A The chemist enters the laboratory, mixes the ingredients by hand, makes samples, tests them, and arrives at the final formula. However, instead of allowing the chemist to do only a few iterations in a few days, our system can span the same time span. Do hundreds of iterations within”.

In the system developed by the researchers, an optimization algorithm completes most of the trial and error discovery process. The material developer selects some ingredients, inputs the details of their chemical composition into the algorithm, and defines the mechanical properties that the new material should have. Then, the algorithm increases and decreases the number of these ingredients (like turning a knob on an amplifier), and checks how each formula affects the properties of the material, and then arrives at the ideal combination.

The developer then mixes, processes, and tests the sample to understand the actual performance of the material. The developer reports the results to the algorithm, and the algorithm automatically learns from the experiment and uses the new information to determine another recipe to be tested.

Researchers have created a free and open source material optimization platform called AutoOED, which contains the same optimization algorithm. AutoOED is a completesoftwareThe package also allows researchers to make their own optimizations.

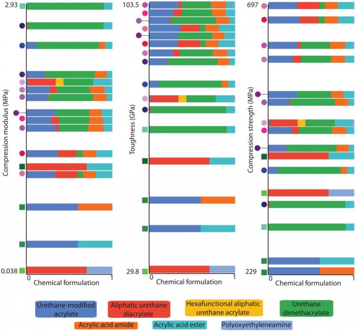
Researchers use the system to optimize a new3D printingThe ink formula to test the system, this ink will harden under ultraviolet light. They identified six chemicals used in the formulation and set the goal of the algorithm to find the material that performed best in terms of toughness, compressive modulus (hardness), and strength.

(Editor in charge: admin)

0 Comments for “MIT develops new AI tools to accelerate the discovery of new 3D printing materials”