“The buzzer is a common early warning sounding device we use in circuit design. We often make the transistor work in the on-off state to drive it. However, the simpler the circuit, the easier it is for many people to ignore the details when designing, which leads to the occurrence of no sound, slight sound and random sound of the buzzer in the actual circuit.
“
The buzzer is a common early warning sounding device we use in circuit design, and we often make the transistor work in the on-off state to drive it. However, the simpler the circuit, the easier it is for many people to ignore the details when designing, which leads to the occurrence of no sound, slight sound and random sound of the buzzer in the actual circuit.
In the design of digital circuits, we often use the switching characteristics of transistors to convert “1” and “0” of digital signals into “on” and “off” in the actual circuit to drive some buzzers, digital tubes, relays and other devices that require larger currents. However, in the process of use, if you do not pay attention to the details, the triode may not work in a normal switching state. In the end, the expected effect cannot be achieved, and sometimes it is because of these small mistakes that the board is replayed, resulting in waste.
Here, Xiaobian shares some of his own experience in using triodes and some common misunderstandings, which can reduce some unnecessary troubles in the process of circuit design. Let’s take a look at some common circuit diagrams of transistors as switches. Buzzer We chose the commonly used buzzer.

figure 1
Example: We chose 2N3904 transistor for the transistor in circuit a in Figure 1. 2N3904 is a commonly used NPN transistor. Its withstand voltage value is 40V, Pcm=400mW, Icm=200mA, β=100-400. The buzzer LS1 is connected to the collector of the triode, the driving signal is 5V, and the resistance can be 4.7K according to experience. Assuming that the magnification of the triode is 100, the working current of the buzzer is 20mA, that is, Ic=20mA. Ib=Ic/β=0.2 mA. When the base current is greater than 0.2 mA, the buzzer can sound normally. The base current Ib=(5V-0.7V)/4.7K=0.9mA in the a circuit is greater than 0.2 mA, which can make the buzzer sound normally. b The circuit uses a 2N3906 triode, PNP type, and the buzzer LS2 is also connected to the collector of the triode, and the drive signal is 5VTTL level. Since other parameters of 2N3906 are basically the same as those of 2N3904, the calculation process will not be repeated. Both of the above circuit diagrams work fine.

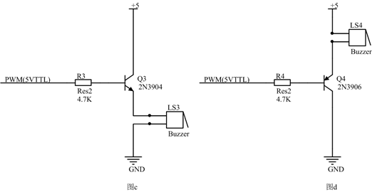
figure 2
The two circuits in Figure 2 are compared with Figure 1. The buzzer is connected to the emitter of the triode. In circuit c, suppose the base voltage is 5V, and the base current Ib=(5V-0.7V-UL)/4.7K, where UL is the voltage drop on the buzzer. If UL is relatively large, then the corresponding Ib is small, it is very likely that Ib

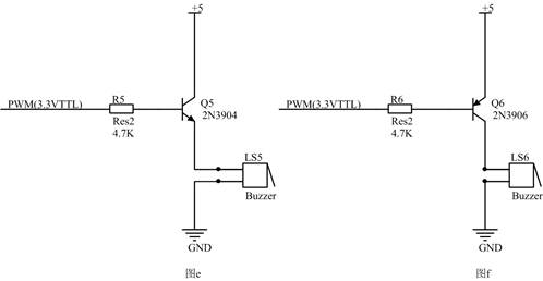
image 3
In the two circuits shown in Figure 3, the driving signal of the circuit is 3.3VTTL level, which often appears in the design of 3.3V MCU circuits. If you don’t pay attention, it is easy to design these two circuits, and both circuits are wrong. of.
First analyze the e circuit, which is a typical “emitter forward biased, collector reverse biased” amplifier circuit, or called the emitter output device. When the PWM signal is 3.3V, Ib=(3.3V-0.7V-UL)/4.7K, the same situation as in circuit c in Figure 2 will occur.
The f circuit is also a very failed circuit. First of all, there is no problem with the conduction of this circuit. When the driving signal is 0V, the buzzer can operate normally. However, this circuit cannot be turned off. When the drive signal PWM is at a high level of 3.3V, Ube=5V-3.3V=1.7V, Ube>0.7V, the transistor can still be turned on, so the buzzer will keep ringing . Is there a solution to this problem? Yes, if your MCU supports OD (open-drain) drive mode, you can use a pull-up resistor to pull the level to 5V after the open-drain output, so Ube=5V-5V=0V, Ube
Summarize:
Transistor as a switching device, although the drive circuit is very simple, to make the circuit work more stable and reliable, it should not be taken lightly. In order to avoid mistakes, my personal suggestion is to use the circuit in Figure 1 first, try not to use the circuit in Figure 2, and avoid using the working conditions in Figure 3.
The Links: KHS038AA1BJ-G00 CM600DU-24NFH
0 Comments for “Circuit details that are easy to ignore – triode-driven buzzer”